Загрузка...

Артём Мезин

Ремонт жизни

Генеалогия

Истоки

Генеалогия в моей работе — это не хобби и не ностальгия. Это исследовательская практика, направленная на восстановление фактов: людей, связей, мест, дат и контекста жизни рода. Я работаю с архивами, метрическими книгами, ведомственными источниками, живыми людьми как носителями информации и сопоставляю эти данные в единую систему. Здесь нет предположений «по ощущениям» — только то, что удаётся подтвердить документально или логически связать через источники.

При этом генеалогия почти всегда затрагивает не только историю, но и живых людей. В процессе поиска всплывают утраты, разрывы связей, скрытые ветви, семейные тайны, миграции, войны, смены имён и судеб. Поэтому я работаю аккуратно: без сенсационализма, навязывания интерпретаций и вторжения туда, куда человек не готов смотреть. Моя задача — собрать и выстроить материал так, чтобы он был понятен, выдержан и пригоден для дальнейшей жизни, а не стал источником дополнительной тревоги.

Я не использую генеалогию как психологический инструмент, но понимаю её человеческий контекст. Факты рода могут многое прояснять: повторяющиеся сценарии, семейные драмы, странные совпадения биографий. Однако в этой работе я остаюсь на стороне структуры и исследования. Если найденное требует отдельной психологической или расстановочной работы — это всегда дополнительный шаг, а не подмена одного другим.

Результат генеалогического поиска — это не просто дерево, а восстановленная картина происхождения. Вы получаете упорядоченные данные, источники, связи и понимание того, что именно удалось найти, а что — нет и почему. Это честная работа с реальностью рода: без обещаний «дойти до царей», но с максимальной точностью там, где это возможно.

Схема сотрудничества

1
Контакт, предоплата и сбор данных
Вы кратко описываете ваш запрос, после чего я понимаю, смогу ли взять его в работу. Далее, после внесения предоплаты, вы отправляете мне известную информацию по человеку либо той ветви, по которой будет поиск: родственные связи, годы жизни, места работы, фото, семейные легенды и т. п.
2
Исследование
Я начинаю исследование, используя различные методы поиска. В процессе работы мы находимся на связи: вы можете вносить уточнения, а дополнительные архивные и иные расходы предварительно согласовываются и оплачиваются вами отдельно.
3
Монтажная область 18
Передача результата
По завершении исследования я отправляю вам результат в виде документов, древа, изображений, гиперссылок после получения оставшейся части оплаты. Если есть оригиналы документов, отправляю их почтой.

Стоимость

Архивные и прочие услуги не входят в стоимость и оплачиваются отдельно!

Ветвь рода

Глубина: Идем вглубь примерно на 100 лет от известной вам даты.

Для кого: Вы хотите узнать больше о предках, подтвердить или опровергнуть семейную легенду, закрыть тяжелый личный внутрисемейный вопрос, который не решается годами и поколениями.

Длительность: От 1 месяца до 1 года.

Важные условия:

  • Ветвь — это исследование одной родовой линии от выбранного вами предка. Например, если вы заказываете ветвь по бабушке, заранее выбирается и исследуется только одна линия: либо по её отцу, либо по её матери. Обе линии одновременно в ветвь не входят. Вторая линия — это отдельное исследование. Подробно и с примерами разобрано в FAQ.
  • Ветвь вглубь — это последовательность поколений в пределах сохранившихся архивных источников. Я иду ровно до той точки, где ваша задача будет решена или где заканчиваются подтверждённые источники. Каждый поиск индивидуален — древо может расти вширь, а не вглубь, заполняться фрагментарно — огромный массив по одной семье, а по другим крупицы данных.
  • Дополнительные расходы оплачиваются авансом, в заранее согласованном объёме. Я веду учёт всех затрат и предоставляю отчёты. Поиск приостанавливается до пополнения средств в случае их исчерпания.
  • Исследование проводится независимо от достижения конкретного результата и, как правило, даёт подтверждённые сведения или рабочие направления для дальнейшего поиска. В редких случаях, когда подтверждённые источники отсутствуют и дальнейший поиск объективно невозможен, удерживается фиксированная сумма 25 000 ₽, остальная часть предоплаты возвращается.

Вы получаете:

  1. Генеалогическое древо в виде схемы в pdf-файле.
  2. Фото / сканы архивных документов, доказывающие родство персон в древе.
  3. Контакты персон (адреса, соцсети, телефоны), если таковые будут найдены.
  4. Фотографии, если таковые будут найдены.
  5. Иные сведения, если таковые будут найдены.
  6. Мое заключение по поводу дальнейших поисков и их перспектив.
150 000 ₽
предоплата 75 000 ₽

Дворянская ветвь рода

Глубина: Идем вглубь примерно на 100 лет от известной вам даты.

Для кого: Вы знаете или предполагаете, что потомки вашего предка были дворянского происхождения и хотите узнать больше о них.

Длительность: От 4 месяцев до 1 года.

Важные условия:

  • Все важные условия услуги «Ветвь рода» актуальны для «Дворянской ветви рода».
  • Это специализированный вариант услуги «Ветвь рода» для случаев, когда в роду есть подтверждённые или предполагаемые дворянские корни.
  • Услуга не предполагает подтверждения дворянского происхождения как результата. Речь идёт о проверке гипотезы и работе с источниками повышенной сложности, характерными для дворянских и привилегированных сословий.
  • При объективном тупике и невозможности продолжать исследование удерживается фиксированная сумма 50 000 ₽, остальная часть предоплаты возвращается.

Вы получаете:

  1. Генеалогическое древо в виде схемы в pdf-файле.
  2. Фото / сканы архивных документов, доказывающие родство персон в древе.
  3. Контакты персон (адреса, соцсети, телефоны), если таковые будут найдены.
  4. Фотографии, если таковые будут найдены.
  5. Иные сведения, если таковые будут найдены.
  6. Мое заключение по поводу дальнейших поисков и их перспектив.
200 000 ₽
предоплата 100 000 ₽

Поиск человека

Глубина: Один человек.

Для кого: Вам «только спросить» про конкретного человека и не нужна глубина раскопок по предкам. Вы можете искать не только родственников, но и тех людей, которые вам важны.

Длительность: От 1 недели до 1 месяца.

Важные условия:

  • Год рождения позже 1920-го.
  • Вы предоставите достаточно сведений для поиска. Не подходит: «Рыжие волосы, знаю лишь имя, познакомились на уборке картошки в универе в 85-м году», подходит: «ФИО такое-то, родился тогда-то, проживал там-то, имена родителей такие-то».
  • Поиск только по одному фото практически бесполезен, особенно если это фото было сделано до появления соцсетей.
  • Если в ходе работы выясняется, что без восстановления родственного контекста найти человека невозможно, поиск в рамках данной услуги останавливается. Далее вы принимаете решение: завершить работу либо продолжить в формате исследования «Ветвь рода».
  • Поиск проводится независимо от итогового результата. В случае отсутствия результата удерживается 10 000 ₽, остальная часть предоплаты возвращается.

Вы получаете:

  1. Дату рождения либо год рождения.
  2. Дату смерти, если человека нет в живых.
  3. Контакты человека (адреса, соцсети, телефоны), если таковые будут найдены.
  4. Фотографии, если таковые будут найдены.
  5. Иные сведения, если таковые будут найдены.
  6. Мое заключение по поводу дальнейших поисков и их перспектив.
50 000 ₽
предоплата 25 000 ₽

Условия работы

В работе у меня есть некоторые особенности, которые стоит учесть:

  • Я работаю с запросами, связанными с историей семьи и рода. Поисковые проекты, не имеющие личной или семейной значимости, я не беру.
  • Я не выступаю арбитром идентичности, статуса или ценности рода / происхождения. Моя задача — исследование, а не оценка.
  • Я отвечаю за корректность поиска, работу с источниками и интерпретацию документов. Я не отвечаю за то, совпадёт ли результат с личными ожиданиями.
  • Горизонтальные находки и контекст — это полноценный результат, даже если вглубь не удается пройти. Отсутствие дальнейшего углубления — это не неудача, а граница источников.
  • Стоимость определяется объёмом работы и не пересматривается по итогам исследования.
  • Исследование предполагает ваше участие, обратную связь и готовность взаимодействовать в процессе работы.
  • Я ориентирован на решение задачи, а не на искусственное растягивание поиска. Задержки возможны только по объективным причинам — например, из-за сроков работы архивов (в отдельных регионах ожидание документов может занимать месяцы).
  • Желательно отправлять тексты онлайн-запросов с вашей почты (аккаунта), чтобы не возникало вопросов кто я и какое к вам имею отношение. Вы либо даете мне доступ, либо отправляете написанные мной тексты сами.

При поиске в России:

  • Документы от 1927 года хранятся в ЗАГСах (или МФЦ) и если они вам нужны (а они нужны почти всегда), то нужно будет либо вам, либо вашим родственникам (либо доверенному лицу) туда периодически ходить. Этот момент необходимо учитывать до начала работы.

FAQ

Ответы на вопросы

Архивные и сопутствующие расходы зависят от региона и периода. Ниже приведены ориентиры из моей практики, а не обязательные траты. Все дополнительные расходы всегда согласуются заранее, без неожиданных платежей.

Средние затраты исходя из моего опыта:

  • «Ветвь рода» — 50 тыс. р.
  • «Дворянская ветвь рода» — 100 тыс. р.
  • «Поиск человека» — 15 тыс. р.

Я придерживаюсь принципа экономии средств клиента и работаю только с проверенными исполнителями.

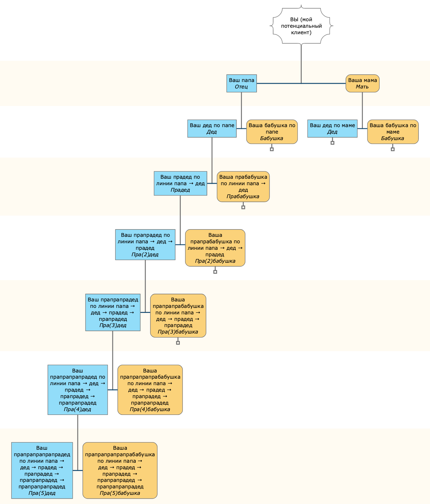
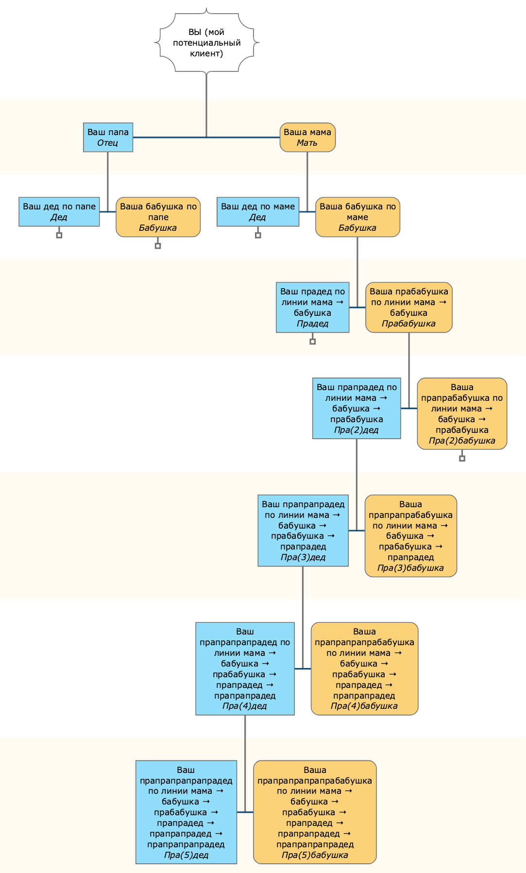
К примеру, вы приходите ко мне зная свой род только до бабушек и дедушек по всем линиям — это обычная история:

И, предположим, вы хотите узнать о предках вашего деда по папе. Если очень упрощенно, на выходе вы получите вот такую картину (7 колен здесь показаны для наглядности, а не как обязательная глубина поиска):

Или вы решили узнать о женской линии бабушки:

При этом на каждом уровне будут братья и сестры, их мужья, а также потомки. Вся схема лишь условна, реальное древо всегда уникально и поиск недостающих сведений каждый раз переживается как новое путешествие.

Обратите внимание! Даже при исследовании женской линии «позвоночником» ветви чаще всего остаётся мужская линия — из-за архивной специфики. В документах прошлых веков род фиксировался по мужской фамилии и месту проживания, а сведения о женщинах чаще сохранялись фрагментарно. Поэтому полная женская линия до 7 колена на практике встречается крайне редко.

Потому что это два отдельных исследования. Каждый человек (персона в древе) имеет две родовые линии — по отцу и по матери. Эти линии почти всегда ведут к разным фамилиям, населенным пунктам, архивам и источникам данных. Поэтому каждая линия рода требует отдельного поиска и объёма работ. В рамках одной услуги «Ветвь рода» исследуется только одна линия. Вторая линия считается отдельным исследованием.

В каждом регионе я работаю с проверенными исследователями, которые занимаются поиском в необходимых архивах за согласованную оплату. Очные поездки и личное присутствие в архивах в услуги не входят.

В отдельных случаях возможны нестандартные форматы работы, но они обсуждаются индивидуально и не входят в базовые услуги.

Поиск в Украине возможен не во всех случаях и требует предварительной оценки запроса. Работа, сроки и стоимость зависят от региона и доступности источников и согласуются до начала исследования.

По другим странам поиск также возможен, однако при скудности информации стоит быть готовым к переводу документов и обращению в официальные органы (ЗАГС и т.п.).

Это частый и понятный запрос. В большинстве случаев точно установить, чем занимались предки, невозможно — для этого просто не сохранилось нужных документов. Как правило, информация ограничивается косвенными упоминаниями в источниках (судебные дела, хозяйственные записи, служебные списки), и даже такие находки уже считаются удачей.

Есть простая закономерность: чем глубже мы уходим по ветви рода, тем меньше подобных сведений сохраняется, в том числе из-за следующих факторов: утраты и ветшание документов, отсутствие развитого учета населения.

В услуге «Дворянская ветвь рода» ситуация часто обратная: благодаря статусу и регалиям дворян, документов может быть существенно больше, однако работа с ними сложнее и объёмнее, что отражено в стоимости услуги.

Если на сайте Память Народа по вашему предку отсутствуют сведения либо они ограничиваются пометкой «пропал без вести», это, как правило, означает, что данные о месте гибели и захоронении не сохранились. В таких случаях вероятность обнаружить конкретное захоронение невысока.

В редких случаях удаётся восстановить путь человека и предполагаемое место захоронения по косвенным источникам — это нестандартные истории, выходящие за рамки моих основных услуг. Пример такого самостоятельного поиска можно прочитать в этом тексте.

Я работаю с такими случаями, однако большинство официальных органов (в том числе ЗАГС) откажут в выдаче сведений — формально они будут правы. Поэтому поиск в таких ситуациях существенно сложнее.

Задача заключается в том, чтобы пройти ограничение в 75 лет от текущей даты и получить информацию в архивах на законных основаниях.

Ключевой момент в таких запросах — усыновление / удочерение или опекунство? В первом варианте зачастую данные рождения (ФИО и порой даже дата) изменяются, при этом сведения о биологических родителях охраняются законом (СК РФ статья 139) и только сам усыновитель / удочеритель может эту тайну снять. В случае опекунства ситуация, как правило, проще: информация о биологических родителях доступна по запросу. У меня есть опыт работы с таким случаем — на старте было лишь свидетельство о рождении и минимум сведений о биологической семье.

В отдельных случаях удаётся узнать о родителях с помощью ДНК-генеалогии, но это уникальные случаи без гарантированного результата. Пример подобного поиска можно прочитать здесь.

Я не осуществляю физические походы в ЗАГС, МФЦ и другие учреждения на постоянной основе. Основной формат моей работы — аналитика архивных и иных источников, полученных дистанционно.

В исключительных случаях возможна работа по доверенности. Такие запросы рассматриваются индивидуально и тарифицируются почасово — 6000 ₽ / час, минимальный блок — 10 часов. Территориально нахожусь в г. Москва.

Я работаю с документами и персональными данными локально, на своем компьютере. Материалы не загружаются на генеалогические платформы (MyHeritage, Familio и др.) и другие онлайн-сервисы без вашего согласия. При необходимости привлечения сторонних исполнителей передаётся только минимально необходимый объём данных для выполнения конкретной задачи.

Для структурирования информации используется лицензионное программное обеспечение «Древо Жизни» с локальным хранением файлов. Доступ к материалам есть только у меня.

В большинстве семей сведения о дворянском происхождении либо сохраняются в виде документов и устойчивых семейных преданий, либо отсутствуют полностью. Если в семье никогда не упоминалось дворянское происхождение и нет исходных указаний, с высокой вероятностью речь идёт о крестьянских, мещанских или пограничных сословиях (например, однодворцы).

Если же существует гипотеза о дворянском происхождении — её можно подтвердить или опровергнуть в рамках отдельной услуги «Дворянская ветвь рода», которая как раз и предназначена для проверки подобных предположений.

Я пришёл к работе с генеалогией довольно спонтанно. Я не знал своего отца, а мама с детства говорила мне: «Ты бы знал, как много у тебя родни по отцу, но это та родня, которая живёт каждый сам по себе». Эта фраза долго висела фоном в моём бессознательном и, возможно, поэтому я не решался что-то с этим делать.

Всё сдвинулось, когда я случайно встретился в городе с родной тётей. Она сразу узнала меня — внешне я оказался точной копией её брата, моего отца. Мы начали общаться, я познакомился с родственниками, и у меня впервые появилось ощущение, что за этой темой стоит что-то важное и незавершённое.

Я начал с простого: установил программу «Древо жизни», собрал первые данные, расспросил тётю, составил первое родословное дерево. Уже тогда меня поразило количество смертей и тяжёлых историй вокруг моего места в дереве. Я завёл отдельную папку под эти материалы. После переезда за тысячу километров от родных мест, продолжил собирать информацию.

В конце 2017 — начале 2018 года, параллельно с обучением психологии и работе с расстановками, тема рода встала в полный рост. Я всё чаще возвращался к генеалогии, но долго не мог «открыть» найденные файлы — чувствовал, что за ними стоит что-то большее, чем просто даты и имена.

Переломным стал 2020 год. Я системно взялся за архивы, сканировал семейные документы, восстанавливал связи, нашёл деревню по отцовской линии, вышел на дальних родственников. В 2021 году поехал туда лично. За одну поездку удалось восстановить десятилетия утраченных связей, найти захоронения, получить подтверждения сложных родовых историй документально.

С этого момента генеалогия перестала быть для меня личным поиском и стала практикой. Я начал помогать другим, сначала неформально, затем в формате запросов. К концу 2021 года в моём дереве было более 1500 персон, а в 2022 появился первый платный заказ.

С этого момента работа стала регулярной: за несколько лет были отработаны самые разные запросы — от классических архивных исследований до нестандартных ситуаций с фрагментарными исходными данными. Часть таких историй описана в разделе кейсов.

Параллельно продолжало расти и моё собственное древо. Сейчас в нём более 1900 персон, и при таком объёме данные начинают «собираться» сами: через ДНК-совпадения, пересечения ветвей и проверку гипотез. Это позволяет связывать людей и выстраивать родственные линии даже тогда, когда прямые документальные подтверждения ограничены.

Кейсы

Примеры моей работы

Узнать кто твой отец спустя 40 лет

Клиент и запрос: Мужчина, выросший с отчимом. На протяжении многих лет не мог получить от матери достоверные сведения об отце. До обращения ко мне он:

  • Самостоятельно связывался с предполагаемым отцом — без результата.
  • Обращался в сыскное агентство, где нашли лишь однофамильцев и старые фотографии, но не подтвердили отцовство.

Исходные сведения:

  • ФИО предполагаемого отца и его примерный год рождения (со слов матери).
  • Готовность матери отвечать на уточняющие вопросы и предоставить документы того периода.
  • Информация о месте учебы и работы матери, где произошел роман.

Результат:

  1. Отец найден, жив, контакт установлен. Отец и сын пообщались по телефону и поддерживают связь.
  2. У клиента появились две взрослые сестры по линии отца.

Длительность: Около 5 дней.

Разбор запроса: Ключевым стало сочетание визуального сходства и биографических совпадений: найденная фотография предполагаемого отца полностью совпала с внешними чертами клиента. Контакт был установлен через социальные сети дочерей отца, после чего информация, полученная от матери, была подтверждена отцом напрямую. В данном случае ДНК-тестирование не потребовалось, так как совпадения были однозначными.

Отзыв:

Найти захоронение отца

Клиент и запрос: Девушка, не имевшая сведений об отце: мать долгое время не раскрывала информацию о нём. Основной запрос — найти фотографию отца и установить место его захоронения.

Исходные сведения:

  1. В свидетельстве о рождении клиентки фамилия была записана по деду со стороны матери, что делало этот документ непригодным для получения сведений через ЗАГС.
  2. По отцу: ФИО с вариантами написания фамилии, год и примерный месяц рождения, одно из мест работы, название улицы проживания без указания дома.
  3. ФИО бабушки по отцовской линии и одно из мест её работы.
  4. Примерный возраст смерти деда по отцовской линии.
  5. Имена брата и сестры отца, ориентировочный год смерти сестры.

Результат:

  1. Сформировано древо клиентки из 11 подтверждённых персон; дополнительно выявлено 58 человек в виде отдельных «островков родства», требующих дальнейшей верификации. Самая ранняя установленная персона — бабушка 1910 года рождения.
  2. Найдено захоронение отца; на надгробии указаны даты жизни отца и членов его семьи.
  3. Установлен контакт с четырьмя бывшими коллегами отца: они подтвердили биографические сведения, однако фотографий не сохранилось.
  4. Выявлен архив, содержащий личное дело отца с фотографией. Клиентка готовится получить его самостоятельно (архив подтвердил возможность выдачи даже без документального подтверждения родства).
  5. Найдена фотография двоюродного брата по отцовской линии.

Длительность: Основная часть работы выполнена в течение одной недели.

Разбор запроса: Запрос, изначально сформулированный как поиск одного человека, потребовал восстановления контекста по отцовской линии для достижения результата. Ключевым элементом стала фиксация места захоронения, позволившая подтвердить семейный контекст и сузить поле поиска. Получение архивного личного дела с фотографией станет финальным этапом, который клиентка сможет завершить самостоятельно.

Раскрыть семейную легенду

Клиент и запрос: Девушка обратилась с запросом на исследование ветви рода по линии отца, а также на проверку семейной легенды о возможном родстве с известным в СССР космонавтом.

Исходные сведения:

  • ФИО и базовые сведения о родственниках по линии отца — до уровня дедушки и бабушки.

Результат:

  1. Восстановлена ветвь рода из 57 персон; самый ранний предок — пра(5)дед, 1757 года рождения.
  2. Семейная легенда проверена и документально опровергнута: сходство оказалось связано с однофамильцами, не состоящими в родстве.

Длительность: Около 2 месяцев активной работы.

Разбор запроса: Исследование осложнялось региональной спецификой советского периода — отсутствием устойчивых фамилий и практикой записи по имени отца, из-за чего носители одинаковых фамилий могли ошибочно восприниматься как родственники.

Для проверки гипотезы параллельно велось два направления работы:

  • восстановление линии рода клиентки;
  • анализ происхождения семьи космонавта.

В результате сопоставления источников было установлено, что совпадение ограничивается фамилией, а родственные линии не пересекаются. Такой результат дал клиентке чёткое и документально обоснованное понимание истории своей семьи, без опоры на неподтверждённые предположения.

Отзыв:

Опекунство. Поиск биологических родных.

Клиент и запрос: Девушка, которая с раннего детства воспитывалась в приёмной семье. В определённый момент жизни для неё стало критически важно восстановить сведения о своём происхождении, понять обстоятельства попадания в детский дом и по возможности найти биологических родственников.

Исходные сведения:

  1. Фамилия клиентки не менялась; на руках имелось свидетельство о рождении с совпадающими фамилиями матери и отца.
  2. Был известен брат, умерший ранее; установлено его последнее место проживания.
  3. Со стороны приёмных родителей существовали неподтверждённые версии о причинах попадания ребёнка в детский дом и судьбе биологической матери.
  4. Имелись ориентировочные сведения о местоположении детского дома.

Результат:

  1. Было установлено, что сведения об отце, указанные в документах, не подтверждаются документальными источниками. Исследование было продолжено по материнской линии.
  2. По линии матери восстановлено родословное древо из 37 персон (включая клиентку); самый ранний установленный предок — прабабушка, 1879 года рождения.
  3. По биологической матери выявлены: фотографии, описание жизненных обстоятельств, сведения о профессии и месте работы, адреса проживания с точностью до квартиры, место захоронения, дата рождения с указанием родителей, дата и причина смерти.
  4. Найдены сведения о сёстрах и братьях матери, включая базовые биографические данные и фотографии.
  5. Установлен контакт с двумя живыми двоюродными братьями клиентки.
  6. Восстановлена последовательность перемещений ребёнка между учреждениями, выявлены названия и даты. Полученные данные позволили восстановить контекст жизни биологической матери и прояснить наиболее вероятные обстоятельства, при которых клиентка была помещена в дом ребёнка (дом малютки).

Длительность: Чуть менее одного месяца.

Подарочная книга о предке-офицере

Клиент и запрос: Сотрудник крупной корпорации. По рекомендации обратился с запросом подготовить подарок для бизнес-партнёра ко дню рождения — книгу о его именитом предке. В ходе уточнения задачи выяснилось, что требуется найти и систематизировать документы о кадровом офицере Русской Императорской армии, который с 1920 года находился в эмиграции в Константинополе.

Сроки были жёсткими: до вылёта — около двух недель, включая выходные.

Исходные сведения:

  • ФИО офицера.
  • Известно, что по нему существует страница в Википедии.

Результат:

  1. Найдено и проверено 10 документальных источников: метрические записи, выдержки из списков, приказы, наградные документы.
  2. Подготовлена и издана презентабельная подарочная книга (см. видео ниже).

Длительность: Около 14 дней.

Разбор запроса: Из-за сжатых сроков работа была сосредоточена на уже оцифрованных и проверенных источниках — это позволило быстро собрать корпус достоверных документов без ожидания архивных допусков. Основной акцент делался не только на поиске, но и на логике подачи материала: последовательности документов, расшифровках и контексте службы.

Параллельно была организована работа с типографией: подобран дизайн, формат и кожаный переплёт, соответствующие статусу подарка. Весь процесс — от передачи материалов и согласования макета до печати и отправки — был выстроен так, чтобы уложиться в срок без потери качества.

Готовая книга была передана курьером за день до вылета и вручена адресату лично. В комплект вошли специальные перчатки для работы с документами — как часть подхода к бережному и корректному обращению с историческими материалами.

Отзыв:

Текстовые отзывы

Эфиры

О методах поиска и работе
Как я ищу предков
Поездка на родину предков